Как подключить компьютерный блок питания. Как запустить блок питания компьютера без системного блока и без дополнительных устройств? Что делать, если компьютер не включается
Не включается компьютер? В этом материале вы найдете ответ на вопрос: как проверить блок питания компьютера.
Тезисное решение этой проблемы есть в одной из наших прошлых статей .
О том как проверить его работоспособность читайте в нашей сегодняшней статье.
Блок питания (БП) - вторичный источник питания (первичным источником выступает розетка), цель которого состоит в преобразовании переменного напряжения в постоянное, а также обеспечении питания компьютерных узлов на заданном уровне.
Таким образом, БП выступает промежуточным звеном между электрической сетью и и соответственно от его исправности и правильной работы зависит работоспособность остальных компонентов.
Причины и признаки неисправности блока питания
Как правило, причинами из-за которых БП выходят из строя могут быть:
низкое качество напряжения сети (частые перепады напряжения в сети, а также его выход за пределы рабочего диапазона БП);
низкое качество компонент и изготовления в целом (данный пункт актуален для дешёвых БП);
Определить вышел из строя БП или какая-то другая составляющая можно по следующим признакам:
после нажатия на кнопку питания системного блока ничего не происходит - нет световой и звуковой индикации, не вращаются вентиляторы охлаждения;
компьютер включается через раз;
Проверку БП можно выполнить несколькими способами.
О последовательности каждой из проверок мы поговорим ниже, а сейчас лишь ограничимся короткой информацией для понимания того, что мы будем делать.
Суть первого способа заключается в проверке подачи напряжения и на этом этапе мы выполняем грубую проверку - есть напряжение или нет.
Второй способ заключается в проверке выходного напряжения, мы уже упоминали, что напряжение должно быть строго в определённых пределах и отклонение в любую сторону недопустимо.
Третий способ заключается в визуальном осмотре БП на предмет наличия вздутых конденсаторов.
Для удобства восприятия алгоритм каждой из проверок будет представлен в виде пошаговой инструкции.
Проверка подачи напряжения блоком питания
Шаг 1.
Шаг 2.
Запомните или для удобства сфотографируйте, то каким образом выполнено подключение питания к каждой из компонент (материнская плата, жёсткий диски, оптический привод, пр.) после чего их следует отсоединить от БП.

Шаг 3. Найти канцелярскую скрепку. Скрепкой мы будем замыкать контакты на БП и если её под рукой не оказалось подойдёт проволока схожая со скрепкой по длине и диаметру.
После этого скрепку необходимо согнуть в виде латинской буквы «U».
Шаг 4. Найти 20/24 контактный разъем питания. Данный разъем очень просто найти - это жгут из 20 или 24 проводов соответственно, которые идут от блока питания и подключались к материнской плате ПК.

Шаг 5. Найти разъёмы зелёного и чёрного провода на коннекторе. В разъёмы, к которым подключены данные провода, необходимо вставить скрепку.
Скрепка должна быть надёжно зафиксирована и иметь контакт с соответствующими разъёмами.

Шаг 6.
Шаг 7. Проверка работоспособности вентилятора БП. Если устройство рабочее и проводит ток, то вентилятор, расположенный в корпусе БП должен вращаться при подаче напряжения.
Если вентилятор не вращается выполните проверку контакта скрепки с зелёным и чёрным разъёмам 20/24 контактного разъёма.
Как уже было сказано выше, данная проверка не гарантирует, что устройство рабочее. Данная проверка позволяет определить, что блок питания включается.
Для более точной диагностики необходимо провести следующий тест.
Проверка правильной работы блока питания
Шаг 1. Выключить компьютер. Необходимо помнить, что БП компьютера работает с опасным для человека напряжением - 220В.

Шаг 2. Отрыть боковую крышку системника.
Запомните или для удобства сфотографируйте, то каким образом выполнено подключение питания к каждой из компонент (материнская плата, жёсткий диски, оптический привод, пр.) после чего их следует отсоединить от БП.

Шаг 3. Найти 20/24 контактный разъем питания.
Данный разъем очень просто найти из-за его большего размера - это жгут из 20 или 24 проводов соответственно, которые идут от блока питания и подключались к материнской плате ПК.

Шаг 4. Найти разъёмы чёрного, красного, жёлтого, розового проводов на 20/24 контактном разъёме.
Шаг 5. Осуществить нагрузку БП. В дальнейшем мы будем производить измерение выходного напряжения блока питания.
В обычном режиме БП работает под нагрузкой, осуществляя питание материнской платы, жёстких дисков, оптических приводов, вентиляторов .
Измерение выходного напряжения БП, который находится не под нагрузкой, может привести к довольно высокой погрешности.
Обратите внимание! В качестве нагрузки может быть использован внешний вентилятор на 12В, привод оптических дисков или старый жёсткий диск, а также комбинации указанных устройств.
Шаг 6. Включить блок питания. Подаём питание на БП (не забудьте включить кнопку питания на самом БП, если таковая была выключена на Шаге 1).
Шаг 7. Взять вольтметр и измерить выходное напряжение БП. Выходное напряжение БП будем измерять на парах проводов, указанных в Шаге 3. Эталонное значение напряжения для чёрного и розового провода составляет - 3,3В, чёрного и красного - 5В, чёрного и жёлтого - 12В.
Допускается отклонение указанных значений в размере ±5%. Таким образом, напряжение:
3,3В должно находиться в пределах 3,14 - 3,47В;
5В должно находиться в пределах 4,75 - 5,25В;
12В должно находиться в пределах 11,4 - 12,6В.

Визуальный осмотр блока питания
Шаг 1. Выключить компьютер. Необходимо помнить, что БП компьютера работает с опасным для человека напряжением - 220В.

Шаг 2. Отрыть боковую крышку системного блока.
Запомните или для удобства сфотографируйте, то каким образом выполнено подключение питания к каждой из компонент (материнская плата, жёсткий диски, оптический привод, пр.) после чего их следует отсоединить от блока питания.

Во всех современных компьютерах используются блоки питания стандарта ATX. Ранее использовались блоки питания стандарта AT, в них не было возможности удаленного запуска компьютера и некоторых схемотехнических решений. Введение нового стандарта было связано и с выпуском новых материнских плат. Компьютерная техника стремительно развивалась и развивается, поэтому возникла необходимость улучшения и расширения материнских плат. С 2001 года и был введен этот стандарт.
Давайте рассмотрим, как устроен компьютерный блок питания ATX.

Расположение элементов на плате
Для начала взгляните на картинку, на ней подписаны все узлы блока питания, далее мы кратко рассмотрим их предназначение.


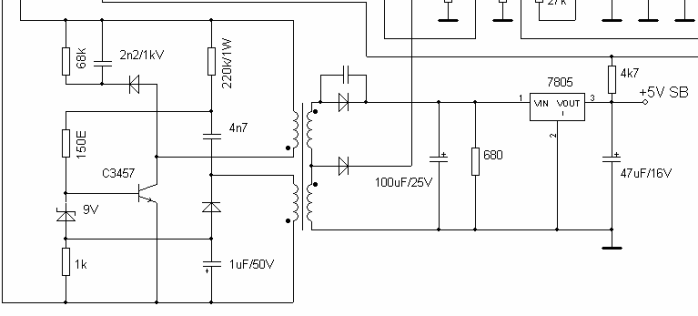
А вот схема электрическая принципиальная, разбитая на блоки.

На входе блока питания стоит фильтр электромагнитных помех из дросселя и ёмкости (1 блок). В дешевых блоках питания его может не быть. Фильтр нужен для подавления помех в электропитающей сети возникших в результате работы .
Все импульсные блоки питания могут ухудшать параметры электропитающей сети, в ней появляются нежелательные помехи и гармоники, которые мешают работе радиопередающих устройств и прочего. Поэтому наличие входного фильтра крайне желательно, но товарищи из Китая так не считают, поэтому экономят на всём. Ниже вы видите блок питания без входного дросселя.

Дальше сетевое напряжение поступает на , через предохранитель и терморезистор (NTC), последний нужен для зарядки фильтрующих конденсаторов. После диодного моста установлен еще один фильтр, обычно это пара больших , будьте внимательны, на их выводах присутствует большое напряжение. Даже если блок питания выключен из сети следует предварительно их разрядить резистором или лампой накаливания, прежде чем трогать руками плату.
После сглаживающего фильтра напряжение поступает на схему импульсного блока питания она сложная на первый взгляд, но в ней нет ничего лишнего. В первую очередь запитывается источник дежурного напряжения (2 блок), он может быть выполнен по автогенераторной схеме, а может быть и на ШИМ-контроллере. Обычно - схема импульсного преобразователя на одном транзисторе (однотактный преобразователь), на выходе, после трансформатора, устанавливают линейный преобразователь напряжения (КРЕНку).

Типовая схема с ШИМ-контроллером выглядит примерно так:

Вот увеличенная версия схемы каскада из приведенного примера. Транзистор стоит в автогенераторной схеме, частота работы которой зависит от трансформатора и конденсаторов в его обвязке, выходное напряжение от номинала стабилитрона (в нашем случае 9В) который играет роль обратной связи или порогового элемента который шунтирует базу транзистора при достижении определенного напряжения. Оно дополнительно стабилизируется до уровня 5В, линейным интегральным стабилизатором последовательного типа L7805.

Дежурное напряжение нужно не только для формирования сигнала включения (PS_ON), но и для питания ШИМ-контроллера (блок 3). Компьютерные блоки пиатния ATX чаще всего построены на TL494 микросхеме или её аналогах. Этот блок отвечает за управление силовыми транзисторами (4 блок), стабилизацию напряжения (с помощью обратной связи), защиту от КЗ. Вообще 494 - это используется в импульсной технике очень часто, её можно встретить и в мощных блоках питания для светодиодных лент. Вот её распиновка.

Если вы планируете использовать компьютерный блок питания, например, для питания светодиодной ленты, будет лучше, если вы немного нагрузите линии 5В и 3.3В.
Заключение
Блоки питания ATX отлично подходят для питания радиолюбительских конструкций и как источник для домашней лаборатории. Они достаточно мощные (от 250, а современные от 350Вт), при этом можно найти на вторичном рынке за копейки, также подойдут и старые модели AT, для их запуска нужно лишь замкнуть два провода, которые раньше шли на кнопку системного блока, сигнала PS_On на них нет.
Если вы собрались ремонтировать или восстанавливать подобную технику, не забывайте о правилах безопасной работы с электричеством, о том, что на плате есть сетевое напряжение и конденсаторы могут оставаться заряженными долгое время.
Включайте неизвестные блоки питания через лампочку, чтобы не повредить проводку и дорожки печатной платы. При наличии базовых знаний электроники их можно переделать в мощное зарядное для автомобильных аккумуляторов или . Для этого изменяют цепи обратной связи, дорабатывают источник дежурного напряжения и цепи запуска блока.
У многих энтузиастов компьютерного дела возникает вопрос: «Как включить блок питания без компьютера?» Такая необходимость вызвана разными причинами, чаще всего речь идет о проверке на работоспособность катодных ламп или новых кулеров.
К чему такие сложности?
Включить блок питания без компьютера просто необходимо в случае его ремонта, ведь если постоянно выключать-включать компьютер, это негативно скажется на комплектующих ПК, по причине преждевременной поломки элементов питания. Кроме того, любые эксперименты с компьютером могут повлечь нестабильную работу операционной системы.
Первый запуск
Как гласит компьютерная мудрость, если вы смогли найти блок питания ПК, как включить его - понять и того проще. Все современные компьютерные блоки соответствуют АТХ (особому международному стандарту). Таким образом, 20-pin разъем имеет контакт, который отвечает за активное состояние любого такого агрегата. Речь идет о четвертом слева контакте (считать нужно от фиксатора крепления). Чаще всего необходимый нам контакт бывает зеленого цвета. Провод этот нужно попробовать замкнуть с землей (т. е. любым черным). Удобнее всего применить соседний, 3-й контакт. Если все сделано верно, моментально оживет блок питания, и зашумит кулер.
Как включить блок питания без компьютера: подробности
Устройства стандарта ATX могут выдавать следующие напряжения: 3,3, 12 и 5 В. Кроме того, они имеют неплохую мощность (от 250 до 350 Вт). Но вот вопрос: «Как включить компьютерный блок питания?» Выше мы уже, так сказать, в двух словах изложили процедуру, а теперь попробуем разобраться подробнее.
В прежние времена проще было

Любопытно, что старые блоки, которые относятся к стандарту AT, можно было запустить напрямую. Со стандартом ATX все намного сложнее. Однако решение огромной проблемы сводится к маленькому проводку, который нужно определенным образом подключить. Как включить блок питания без компьютера, мы уже описали, однако просим вас отключить все провода, идущие к материнской плате, жестким дискам, приводам и прочим комплектующим. А еще лучше - изъять необходимый нам элемент из системного блока и работать вдалеке от него.
Еще один важный момент, который не стоит упускать из виду: не заставляйте блок питания работать вхолостую. Вы таким образом можете укоротить ему жизнь. Обязательно нужно давать нагрузку. С этой целью можно подключить старый винчестер или вентилятор. Как уже отмечалось, для запуска понадобится черный и зеленый контакты. Однако помните, что некоторые производители по непонятным причинам отказываются следовать установленной цветовой маркировке. В таком случае целесообразно сначала внимательно изучить распиновку. Если ваши знания позволяют, можете сделать специальную кнопку для включения блока питания.
Непонятные проблемы с питанием компьютера: ПК перестал включаться

Для начала проверим наличие на входе БП первичного электропитания ~220V. Среди причин отсутствия можно назвать неисправность сетевого фильтра, розетки, вилки, обрыв кабеля. Также проблема может крыться в источнике На задней стороне многих блоков расположен выключатель электропитания - он также может быть неисправен или выключен.
В случае подачи первичного питания, даже если компьютер выключен, на выходе БП имеется напряжение +5V (если все исправно). Это можно проверить, тестером испытав контакты разъема БП. Нас интересует контакт 9, который имеет провод фиолетового цвета (+5VSB).
Часто материнская плата располагает светодиодом индикации дежурного напряжения. В случае если он активен, присутствует и дежурное, и первичное питание.
Если компьютер все равно не включается, ищем другие источники неполадки. Наиболее распространенные причины мы рассмотрим ниже.
1. Обрыв цепи в кнопке включения. Чтобы это проверить, замкните пинцетом контакты, отвечающие за включение электропитания на вашей материнской плате, либо запустите БП вне системного блока (о том, как включить блок питания без компьютера, мы подробно описали выше).

2. Короткое замыкание, которое происходит на выходе БП. Попробуйте отключить от питания все устройства, и все адаптеры удалить на время из слотов. Кроме того, следует отключить все USB-устройства. Еще можно деактивировать 4-8-контактный разъём питания для процессора Power Connector +12V.
3. Неисправность материнской платы или БП. Если к блоку питания подключена лишь материнская плата, однако он не включается, вероятно, неисправен именно сам блок. Что касается неисправности "материнки", которая приводит к невозможности включения электропитания компьютера, то заметим, что теоретически это возможно, однако на практике крайне редко встречается. Чтобы это проверить, включите не подключая разъем к вашей материнской плате. Если БП включился - неисправна именно материнская плата.
Навык запуска блока питания без компьютера и материнской платы может пригодиться не только системным администраторам, но и обычным пользователям. Когда возникают неполадки с ПК, важно проверить на работоспособность отдельные его части. С этой задачей под силу справиться любому человеку. Как же включить БП?
Как включить блок питания без компьютера (без материнской платы)
Раньше были блоки питания (сокращённо БП) стандарта АТ, которые запускались напрямую. С современными устройствами АТХ такой фокус не получится. Для этого понадобится небольшой провод или обычная канцелярская скрепка, чтобы замкнуть контакты на штекере.
Слева - штекер на 24 контакта, справа - более старый штекер на 20 контактов
В современных компьютерах используется стандарт АТХ. Существует два вида разъёмов для него. Первый, более старый, имеет 20 контактов на штекере, второй - 24. Чтобы запустить блок питания, нужно знать, какие контакты замыкать. Чаще всего это зелёный контакт PS_ON и чёрный контакт заземления.
Обратите внимание! В некоторых «китайских» версиях БП цвета проводов перепутаны, поэтому лучше ознакомиться со схемой расположения контактов (распиновкой) перед началом работы.
Пошаговая инструкция
Итак, когда вы ознакомились со схемой расположения проводов, можно приступать к запуску.
- Если блок питания находится в системнике - отключите все провода и вытащите его.
Аккуратно вытащите БП из системного блока -
Старые 20-контактные блоки питания очень чувствительны, и их ни в коем случае нельзя запускать без нагрузки. Для этого нужно подключить ненужный (но рабочий) винчестер, кулер или просто гирлянду. Главное, чтобы БП не работал вхолостую, иначе его срок службы сильно сократится.
Подключите к блоку питания что-нибудь для создания нагрузки, например, винчестер - Внимательно посмотрите на схему контактов и сравните её с вашим штекером. Нужно замкнуть PS_ON и COM. Так как их несколько, выберите наиболее удобные для себя.
Внимательно сравните расположение контактов на своем штекере и на схеме - Изготовьте перемычку. Это может быть короткий провод с оголёнными концами или канцелярская скрепка.
Изготовьте перемычку - Замкните выбранные контакты.

