Блок питания: с регулировкой и без, лабораторный, импульсный, устройство, ремонт. О компьютерных БП
Сделать блок питания своими руками имеет смысл не только увлеченному радиолюбителю. Самодельный блок электропитания (БП) создаст удобства и сэкономит немалую сумму также в следующих случаях:
- Для питания низковольтного электроинструмента, ради экономии ресурса дорогостоящей аккумуляторной батареи (АКБ);
- Для электрификации помещений особо опасных по степени поражения электротоком: подвалов, гаражей, сараев и т.п. При питании их переменным током большая его величина в низковольтной проводке способна создать помехи бытовой технике и электронике;
- В дизайне и творчестве для точной, безопасной и безотходной резки нагретым нихромом пенопласта, поролона, легкоплавких пластиков;
- В светодизайне – использование специальных БП позволит продлить жизнь светодиодной ленты и получить стабильные световые эффекты. Питание подводных осветителей , и пр. от бытовой электросети вообще недопустимо;
- Для зарядки телефонов, смартфонов, планшетов, ноутбуков вдали от стабильных источников электропитания;
- Для электроакупунктуры;
- И многих других, не имеющих прямого отношения к электронике, целей.
Допустимые упрощения
Профессиональные БП рассчитываются на питание нагрузки любого рода, в т.ч. реактивной. В числе возможных потребителей – прецизионная аппаратура. Заданное напряжение профи-БП должен поддерживать с высочайшей точностью неопределенно долгое время, а его конструкция, защита и автоматика должны допускать эксплуатацию неквалифицированным персоналом в тяжелых условиях, напр. биологами для питания своих приборов в теплице или в экспедиции.
Любительский лабораторный блок питания свободен от этих ограничений и поэтому может быть существенно упрощен при сохранении достаточных для собственного употребления качественных показателей. Далее, путем также несложных усовершенствований, из него можно получить БП специального назначения. Чем мы сейчас и займемся.
Сокращения
- КЗ – короткое замыкание.
- ХХ – холостой ход, т.е. внезапное отключение нагрузки (потребителя) или обрыв в ее цепи.
- КСН – коэффициент стабилизации напряжения. Он равен отношению изменения входного напряжения (в % или разах) к такому же выходного при неизменном токе потребления. Напр. напряжение сети упало «по полной», с 245 до 185В. Относительно нормы в 220В это будет 27%. Если КСН БП равен 100, выходное напряжение изменится на 0,27%, что при его величине 12В даст дрейф в 0,033В. Для любительской практики более чем приемлемо.
- ИПН – источник нестабилизированного первичного напряжения. Это может быть трансформатор на железе с выпрямителем или импульсный инвертор напряжения сети (ИИН).
- ИИН – работают на повышенной (8-100 кГц) частоте, что позволяет использовать легкие компактные трансформаторы на феррите с обмотками из нескольких-нескольких десятков витков, но не лишены недостатков, см. ниже.
- РЭ – регулирующий элемент стабилизатора напряжения (СН). Поддерживает на выходе заданную его величину.
- ИОН – источник опорного напряжения. Задает эталонное его значение, по которому совместно с сигналами обратной связи ОС устройство управления УУ воздействует на РЭ.
- СНН – стабилизатор напряжения непрерывного действия; попросту – «аналоговый».
- ИСН – импульсный стабилизатор напряжения.
- ИБП – импульсный блок питания.
Примечание: как СНН, так и ИСН могут работать как от ИПН промышленной частоты с трансформатором на железе, так и от ИИН.
О компьютерных БП
ИБП компактны и экономичны. А в кладовке у многих валяется БП от старого компа, морально устаревший, но вполне исправный. Так нельзя ли приспособить импульсный блок питания от компьютера для любительских/рабочих целей? К сожалению, компьютерный ИБП достаточно высоко специализированное устройство и возможности его применения в быту/на работе весьма ограничены:
Использовать ИБП, переделанный из компьютерного, обычному любителю целесообразно, пожалуй, только для питания электроинструмента; об этом см. далее. Второй случай – если любитель занимается ремонтом ПК и/или созданием логических схем. Но тогда он уже знает, как для этого приспособить БП от компа:
- Нагрузить основные каналы +5В и +12В (красные и желтые провода) нихромовыми спиральками на 10-15% номинальной нагрузки;
- Зеленый провод мягкого запуска (слаботочной кнопкой на передней панели системника) pc on замкнуть на общий, т.е. на любой из черных проводов;
- Вкл/выкл производить механически, тумблером на задней панели БП;
- При механическом (железном) I/O «дежурка», т.е. независимое питание USB портов +5В будет также выключаться.
За дело!
Вследствие недостатков ИБП, плюс их принципиальная и схемотехническая сложность, мы только в конце рассмотрим пару таких, но простых и полезных, и поговорим о методике ремонта ИИН. Основная же часть материала посвящена СНН и ИПН с трансформаторами промышленной частоты. Они позволяют человеку, только-только взявшему в руки паяльник, построить БП весьма высокого качества. А имея его на хозяйстве, освоить технику «потоньше» будет легче.
ИПН
Сначала рассмотрим ИПН. Импульсные подробнее оставим до раздела о ремонте, но у них с «железными» есть общее: силовой трансформатор, выпрямитель и фильтр подавления пульсаций. В комплексе они могут быть реализованы различным образом сообразно назначению БП.

Поз. 1 на Рис. 1 – однополупериодный (1П) выпрямитель. Падение напряжения на диоде наименьшее, ок. 2В. Но пульсация выпрямленного напряжения – с частотой 50Гц и «рваная», т.е. с промежутками между импульсами, поэтому конденсатор фильтра пульсаций Сф должен быть в 4-6 раз большей емкости, чем в прочих схемах. Использование силового трансформатора Тр по мощности – 50%, т.к. выпрямляется всего 1 полуволна. По этой же причине в магнитопроводе Тр возникает перекос магнитного потока и сеть его «видит» не как активную нагрузку, а как индуктивность. Поэтому 1П выпрямители применяются только на малую мощность и там, где по-иному никак нельзя, напр. в ИИН на блокинг-генераторах и с демпферным диодом, см. далее.
Примечание: почему 2В, а не 0,7В, при которых открывается p-nпереход в кремнии? Причина – сквозной ток, о котором см. далее.
Поз. 2 – 2-полупериодный со средней точкой (2ПС). Потери на диодах такие же, как в пред. случае. Пульсация – 100 Гц сплошная, так что Сф нужен наименьший из возможных. Использование Тр – 100% Недостаток – удвоенный расход меди на вторичную обмотку. Во времена, когда выпрямители делали на лампах-кенотронах, это не имело значения, а теперь – определяющее. Поэтому 2ПС используют в низковольтных выпрямителях, преимущественно повышенной частоты с диодами Шоттки в ИБП, однако принципиальных ограничений по мощности 2ПС не имеют.
Поз. 3 – 2-полупериодный мостовой, 2ПМ. Потери на диодах – удвоенные по сравнению с поз. 1 и 2. Остальное – как у 2ПС, но меди на вторичку нужно почти вдвое меньше. Почти – потому что несколько витков приходится доматывать, чтобы компенсировать потери на паре «лишних» диодов. Наиболее употребительная схема на напряжение от 12В.
Поз. 3 – двухполярный. «Мост» изображен условно, как принято в принципиальных схемах (привыкайте!), и повернут на 90 градусов против часовой стрелки, но на самом деле это пара включенных разнополярно 2ПС, как ясно видно далее на рис. 6. Расход меди как у 2ПС, потери на диодах как у 2ПМ, остальное как у того и другого. Строится в основном для питания аналоговых устройств, требующих симметрии напряжения: Hi-Fi УМЗЧ, ЦАП/АЦП и др.
Поз. 4 – двухполярный по схеме параллельного удвоения. Дает без дополнительных мер повышенную симметрию напряжения, т.к. асимметрия вторичной обмотки исключена. Использование Тр 100%, пульсации 100 Гц, но рваные, поэтому Сф нужны удвоенной емкости. Потери на диодах примерно 2,7В за счет взаимного обмена сквозными токами, см. далее, и при мощности более 15-20 Вт резко возрастают. Строятся в основном как маломощные вспомогательные для независимого питания операционных усилителей (ОУ) и др. маломощных, но требовательных к качеству электропитания аналоговых узлов.
Как выбрать трансформатор?
В ИБП вся схема чаще всего четко привязана к типоразмеру (точнее – к объему и площади поперечного сечения Sс) трансформатора/трансформаторов, т.к. использование тонких процессов в феррите позволяет упростить схему при большей ее надежности. Здесь «как-нибудь по-своему» сводится к точному соблюдению рекомендаций разработчика.
Трансформатор на железе выбирают с учетом особенностей СНН, или сообразуются с ними при его расчете. Падение напряжения на РЭ Uрэ не надо брать менее 3В, иначе КСН резко упадет. При увеличении Uрэ КСН несколько возрастает, но гораздо быстрее растет рассеиваемая РЭ мощность. Поэтому Uрэ берут 4-6 В. К нему добавляем 2(4)В потерь на диодах и падение напряжения на вторичной обмотке Тр U2; для диапазона мощностей 30-100 Вт и напряжений 12-60 В берем его 2,5В. U2 возникает преимущественно не на омическом сопротивлении обмотки (оно у мощных трансформаторов вообще ничтожно мало), а вследствие потерь на перемагничивание сердечника и создание поля рассеивания. Попросту, часть энергии сети, «накачанной» первичной обмоткой в магнитопровод, улетучивается в мировое пространство, что и учитывает величина U2.
Итак, мы насчитали, допустим, для мостового выпрямителя, 4+4+2,5 = 10,5В лишку. Прибавляем его к требуемому выходному напряжению БП; пусть это будет 12В, и делим на 1,414, получим 22,5/1,414 = 15,9 или 16В, это будет наименьшее допустимое напряжение вторичной обмотки. Если Тр фабричный, из типового ряда берем 18В.
Теперь в дело идет ток вторички, который, естественно, равен максимальному току нагрузки. Пусть нам нужно 3А; умножаем на 18В, будет 54Вт. Мы получили габаритную мощность Тр, Pг, а паспортную P найдем, поделив Pг на КПД Тр η, зависящий от Pг:
- до 10Вт, η = 0,6.
- 10-20 Вт, η = 0,7.
- 20-40 Вт, η = 0,75.
- 40-60 Вт, η = 0,8.
- 60-80 Вт, η = 0,85.
- 80-120 Вт, η = 0,9.
- от 120 Вт, η = 0,95.
В нашем случае будет P = 54/0,8 = 67,5Вт, но такого типового значения нет, так что придется брать 80Вт. Для того, чтобы получить на выходе 12Вх3А = 36Вт. Паровоз, да и только. Впору научиться рассчитывать и мотать «трансы» самому. Тем более что в СССР были разработаны методики расчета трансформаторов на железе, позволяющие без потери надежности выжимать 600Вт из сердечника, который, при расчете по радиолюбительским справочникам, способен дать всего 250Вт. «Железный транс» вовсе не так туп, как кажется.
СНН
Выпрямленное напряжение нужно стабилизировать и, чаще всего, регулировать. Если нагрузка мощнее 30-40 Вт, необходима и защита от КЗ, иначе неисправность БП может вызвать аварию сети. Все это вместе делает СНН.
Простой опорный
Начинающему лучше сразу не лезть в большие мощности, а сделать для пробы простой высокостабильный СНН на 12в по схеме на Рис. 2. Его можно будет потом использовать как источник эталонного напряжения (точная его величина выставляется R5), для поверки приборов или как ИОН высококачественного СНН. Максимальный ток нагрузки этой схемы всего 40мА, но КСН на допотопном ГТ403 и таком же древнем К140УД1 более 1000, а при замене VT1 на кремниевый средней мощности и DA1 на любой из современных ОУ превысит 2000 и даже 2500. Ток нагрузки при этом также возрастет до 150-200 мА, что уже годится в дело.

0-30
Следующий этап – блок питания с регулировкой напряжения. Предыдущий выполнен по т. наз. компенсационной схеме сравнения, но переделать такой на большой ток сложно. Мы сделаем новый СНН на основе эмиттерного повторителя (ЭП), в котором РЭ и УУ совмещены всего в 1-м транзисторе. КСН выйдет где-то 80-150, но любителю этого хватит. Зато СНН на ЭП позволяет без особых ухищрений получить выходной ток до 10А и более, сколько отдаст Тр и выдержит РЭ.

Схема простого БП на 0-30В приведена на поз. 1 Рис. 3. ИПН для него – готовый трансформатор типа ТПП или ТС на 40-60 Вт со вторичной обмоткой на 2х24В. Выпрямитель типа 2ПС на диодах на 3-5А и более (КД202, КД213, Д242 и т.п.). VT1 устанавливается на радиатор площадью от 50 кв. см; очень хорошо подойдет старый от процессора ПК. При таких условиях этот СНН не боится КЗ, только VT1 и Тр греться будут, так что для защиты хватит предохранителя на 0,5А в цепи первичной обмотки Тр.
Поз. 2 показывает, насколько удобен для любителя СНН на ЭП: там схема БП на 5А с регулировкой от 12 до 36 В. Этот БП может отдать в нагрузку и 10А, если найдется Тр на 400Вт 36В. Первая его особенность – интегральный СНН К142ЕН8 (предпочтительно с индексом Б) выступает в необычной роли УУ: к его собственным 12В на выходе добавляется, частично или полностью, все 24В, напряжение от ИОН на R1, R2, VD5,VD6. Емкости С2 и С3 предотвращают возбуждение на ВЧ DA1, работающей в необычном режиме.
Следующий момент – устройство защиты (УЗ) от КЗ на R3, VT2, R4. Если падение напряжения на R4 превысит примерно 0,7В, VT2 откроется, замкнет на общий провод базовую цепь VT1, он закроется и отключит нагрузку от напряжения. R3 нужен, чтобы экстраток при срабатывании УЗ не вывел из строя DA1. Увеличивать его номинал не надо, т.к. при срабатывании УЗ нужно надежно запереть VT1.
И последнее – кажущаяся избыточной емкость конденсатора выходного фильтра С4. В данном случае это безопасно, т.к. максимальный ток коллектора VT1 в 25А обеспечивает его заряд при включении. Но зато данный СНН может в течение 50-70 мс отдать в нагрузку ток до 30А, так что этот простой блок питания пригоден для питания низковольтного электроинструмента: его пусковой ток не превышает такого значения. Нужно только сделать (хотя бы из оргстекла) контактную колодку-башмак с кабелем, надеваемую на пятку рукояти, и пусть «акумыч» отдыхает и бережет ресурс до выезда.
Об охлаждении
Допустим, в данной схеме на выходе 12В при максимуме в 5А. Это всего лишь средняя мощность электролобзика, но, в отличие от дрели или шуруповерта, он берет ее постоянно. На С1 держится около 45В, т.е. на РЭ VT1 остается где-то 33В при токе 5А. Рассеиваемая мощность – более 150Вт, даже более 160, если учесть, что VD1-VD4 тоже надо охлаждать. Отсюда ясно, что любой мощный регулируемый БП должен быть снабжен весьма эффективной системой охлаждения.

Ребристый/игольчатый радиатор на естественной конвекции проблемы не решает: расчет показывает, что нужна рассевающая поверхность от 2000 кв. см. и толщина тела радиатора (пластины, от которой отходят ребра или иглы) от 16 мм. Заполучить столько алюминия в фасонном изделии в собственность для любителя было и остается мечтой в хрустальном замке. Процессорный кулер с обдувом также не годится, он рассчитан на меньшую мощность.
Один из вариантов для домашнего мастера – алюминиевая пластина толщиной от 6 мм и размерами от 150х250 мм с насверленными по радиусам от места установки охлаждаемого элемента в шахматном порядке отверстиями увеличивающегося диаметра. Она же послужит задней стенкой корпуса БП, как на Рис. 4.
Непременное условие эффективности такого охладителя – пусть слабый, но непрерывный ток воздуха сквозь перфорацию снаружи внутрь. Для этого в корпусе (желательно вверху) устанавливают маломощный вытяжной вентилятор. Подойдет компьютерный диаметром от 76 мм, напр. доп. кулер HDD или видеокарты. Его подключают к выводам 2 и 8 DA1, там всегда 12В.
Примечание: вообще-то радикальный способ побороть эту проблему – вторичная обмотка Тр с отводами на 18, 27 и 36В. Первичное напряжение переключают смотря по тому, какой инструмент в работе.
И все-таки ИБП
Описанный БП для мастерской хорош и весьма надежен, но таскать его с собой на выезд тяжко. Вот тут и придется впору компьютерный БП: к большинству его недостатков электроинструмент нечувствителен. Некоторая доработка сводится чаще всего к установке выходного (ближайшего к нагрузке) электролитического конденсатора большой емкости с целью, описанной выше. Рецептов переделки компьютерных БП под электроинструмент (преимущественно шуруповерты, как не очень мощные, но очень полезные) в рунете известно немало, один из способов показан в ролике ниже, для инструмента на 12В.
Видео: БП 12В из компьютерного
С инструментами на 18В еще проще: при той же мощности они потребляют меньший ток. Здесь может пригодится куда более доступное устройство зажигания (балласт) от лампы-экономки на 40 и более Вт; его можно целиком поместить в корпус от негодной АКБ, и снаружи останется только кабель с сетевой вилкой. Как из балласта от сгоревшей экономки сделать блок питания для шуруповерта на 18В, см. следующее видео.
Видео: БП 18В для шуруповерта
Высокий класс
Но вернемся к СНН на ЭП, их возможности далеко еще не исчерпаны. На Рис. 5 – двухполярный мощный блок питания с регулировкой 0-30 В, пригодный для Hi-Fi звуковой аппаратуры и прочих привередливых потребителей. Установка выходного напряжения производится одной ручкой (R8), а симметрия каналов поддерживается автоматически при любой его величине и любом токе нагрузки. Педант-формалист при виде этой схемы, возможно, поседеет на глазах, но у автора такой БП исправно работает уже около 30 лет.

Главным камнем преткновения при его создании было δr = δu/δi, где δu и δi – малые мгновенные приращения напряжения и тока соответственно. Для разработки и наладки высококлассной аппаратуры нужно, чтобы δr не превышало 0,05-0,07 Ом. Попросту, δr определяет способность БП мгновенно реагировать на броски тока потребления.
У СНН на ЭП δr равно таковому ИОН, т.е. стабилитрона, деленному на коэффициент передачи тока β РЭ. Но у мощных транзисторов β на большом коллекторном токе сильно падает, а δr стабилитрона составляет от единиц до десятков Ом. Здесь же, чтобы компенсировать падение напряжения на РЭ и уменьшить температурный дрейф выходного напряжения, пришлось набрать их целую цепочку пополам с диодами: VD8-VD10. Поэтому опорное напряжение с ИОН снимается через дополнительный ЭП на VT1, его β умножается на β РЭ.
Следующая фишка данной конструкции – защита от КЗ. Простейшая, описанная выше, в двухполярную схему никак не вписывается, поэтому задача защиты решена по принципу «против лома нет приема»: защитного модуля как такового нет, но есть избыточность параметров мощных элементов – КТ825 и КТ827 на 25А и КД2997А на 30А. Т2 такой ток дать не способен, а пока он разогреется, успеют сгореть FU1 и/или FU2.
Примечание: делать индикацию перегорания предохранителей на миниатюрных лампах накаливания не обязательно. Просто тогда светодиоды были еще довольно дефицитны, а СМок в загашнике насчитывалось несколько горстей.
Осталось уберечь РЭ от экстратоков разряда фильтра пульсаций С3, С4 при КЗ. Для этого они включены через ограничительные резисторы малого сопротивления. При этом в схеме могут возникнуть пульсации с периодом, равным постоянной времени R(3,4)C(3,4). Их предотвращают С5, С6 меньшей емкости. Их экстратоки для РЭ уже не опасны: заряд стечет быстрее, чем кристаллы мощнющих КТ825/827 разогреются.
Симметрию выхода обеспечивает ОУ DA1. РЭ минусового канала VT2 открывается током через R6. Как только минус выхода по модулю превзойдет плюс, он приоткроет VT3, а тот подзакроет VT2 и абсолютные величины выходных напряжений сравняются. Оперативный контроль за симметрией выхода осуществляется по стрелочному прибору с нулем посередине шкалы P1 (на врезке – его внешний вид), а регулировка при необходимости – R11.
Последняя изюминка – выходной фильтр С9-С12, L1, L2. Такое его построение необходимо для поглощения возможных ВЧ наводок от нагрузки, чтобы не ломать голову: опытный образец глючит или БП «заколбасило». С одними электролитическими конденсаторами, зашунтированными керамикой, тут полной определенности нет, мешает большая собственная индуктивность «электролитов». А дроссели L1, L2 разделяют «отдачу» нагрузки по спектру, и – каждому свое.
Этот БП в отличие от предыдущих требует некоторой наладки:
- Подключают нагрузку на 1-2 А при 30В;
- R8 ставят на максимум, в крайнее верхнее по схеме положение;
- С помощью эталонного вольтметра (сейчас подойдет любой цифровой мультиметр) и R11 выставляют равные по абсолютной величине напряжения каналов. Может быть, если ОУ без возможности балансировки, придется подобрать R10 или R12;
- Подстроечником R14 выставляют P1 точно на ноль.
О ремонте БП
БП выходят из строя чаще других электронных устройств: они принимают на себя первый удар бросков сети, им много чего достается и от нагрузки. Даже если вы не намерены делать свой БП, ИБП найдется, кроме компа, в микроволновке, стиралке и др. бытовой технике. Умение диагностировать БП и знание основ электробезопасности даст возможность если не устранить неисправность самому, то уж со знанием дела поторговаться о цене с ремонтниками. Поэтому посмотрим, как производится диагностика и ремонт БП, особенно с ИИН, т.к. свыше 80% отказов приходится на их долю.

Насыщение и сквозняк
Прежде всего – о некоторых эффектах, без понимания которых работать с ИБП нельзя. Первый из них – насыщение ферромагнетиков. Они не способны принять в себя энергии более определенной величины, зависящей от свойств материала. На железе любители с насыщением сталкиваются редко, его можно намагнитить до нескольких Тл (Тесла, единица измерения магнитной индукции). При расчете железных трансформаторов индукцию берут 0,7-1,7 Тл. Ферриты выдерживают только 0,15-0,35 Тл, их петля гистерезиса «прямоугольнее», и работают на повышенных частотах, так что вероятность «заскочить в насыщение» у них на порядки выше.
Если магнитопровод насытился, индукция в нем более не растет и ЭДС вторичных обмоток пропадает, хоть бы первичка уже плавилась (помните школьную физику?). Теперь выключим первичный ток. Магнитное поле в магнитомягких материалах (магнитожесткие – это постоянные магниты) не может существовать стационарно, как электрический заряд или вода в баке. Оно начнет рассеиваться, индукция падать, и во всех обмотках наведется ЭДС противоположной относительно исходной полярности. Этот эффект достаточно широко используется в ИИН.
В отличие от насыщения, сквозной ток в полупроводниковых приборах (попросту – сквозняк) явление безусловно вредное. Он возникает вследствие формирования/рассасывания объемных зарядов в p и n областях; у биполярных транзисторов – преимущественно в базе. Полевые транзисторы и диоды Шоттки от сквозняка практически свободны.
Напр., при подаче/снятии напряжения на диод он, пока заряды не соберутся/рассосутся, проводит ток в обеих направлениях. Именно поэтому потери напряжения на диодах в выпрямителях больше 0,7В: в момент переключения часть заряда фильтрового конденсатора успевает стечь через обмотку. В выпрямителе с параллельным удвоением сквозняк стекает сразу через оба диода.
Сквозняк транзисторов вызывает выброс напряжения на коллекторе, способный испортить прибор или, если подключена нагрузка, сквозным экстратоком повредить ее. Но и без того транзисторный сквозняк увеличивает динамические потери энергии, как и диодный, и уменьшает КПД устройства. Мощные полевые транзисторы ему почти не подвержены, т.к. не накапливают заряд в базе за ее отсутствием, и поэтому переключаются очень быстро и плавно. «Почти», потому что их цепи исток-затвор защищены от обратного напряжения диодами Шоттки, которые чуточку, но сквозят.
Типы ИНН
ИБП ведут свою родословную от блокинг-генератора, поз. 1 на Рис. 6. При включении Uвх VT1 приоткрыт током через Rб, по обмотке Wк течет ток. Мгновенно вырасти до предела он не может (снова вспоминаем школьную физику), в базовой Wб и обмотке нагрузки Wн наводится ЭДС. С Wб она через Сб форсирует отпирание VT1. По Wн ток пока не течет, не пускает VD1.

Когда магнитопровод насытится, токи в Wб и Wн прекращаются. Затем за счет диссипации (рассасывания) энергии индукция падает, в обмотках наводится ЭДС противоположной полярности, и обратное напряжение Wб мгновенно запирает (блокирует) VT1, спасая его от перегрева и теплового пробоя. Поэтому такая схема и названа блокинг-генератором, или просто блокингом. Rк и Ск отсекают ВЧ помехи, которых блокинг дает хоть отбавляй. Теперь с Wн можно снять некоторую полезную мощность, но только через выпрямитель 1П. Эта фаза продолжается, пока Сб не перезарядится полностью или пока не иссякнет запасенная магнитная энергия.
Мощность эта, впрочем, невелика, до 10Вт. Если попробовать взять больше, VT1 сгорит от сильнейшего сквозняка, прежде чем заблокируется. Поскольку Тр насыщается, КПД блокинга никуда не годится: более половины запасенной в магнитопроводе энергии улетает греть иные миры. Правда, за счет того же насыщения блокинг до некоторой степени стабилизирует длительность и амплитуду своих импульсов, а схема его очень проста. Поэтому ИНН на основе блокинга часто применяют в дешевых телефонных зарядках.
Примечание: величина Сб во многом, но не полностью, как пишут в любительских справочниках, определяет период повторения импульсов. Величина его емкости должна быть увязана со свойствами и размерами магнитопровода и быстродействием транзистора.
Блокинг в свое время породил строчную развертку телевизоров с электронно-лучевыми трубками (ЭЛТ), а она – ИНН с демпферным диодом, поз. 2. Здесь УУ по сигналам от Wб и цепи обратной связи ЦОС принудительно открывает/запирает VT1 прежде чем Тр насытится. При запертом VT1 обратный ток Wк замыкается через тот самый демпферный диод VD1. Это рабочая фаза: уже большая, чем в блокинге, часть энергии снимается в нагрузку. Большая потому, что при полном насыщении вся лишняя энергия улетает, а здесь этого лишку мало. Таким путем удается снимать мощность до нескольких десятков Вт. Однако, поскольку УУ не может сработать, пока Тр не подошел к насыщению, транзистор сквозит все-таки сильно, динамические потери велики и КПД схемы оставляет желать много большего.
ИИН с демпфером до сих пор живы в телевизорах и дисплеях с ЭЛТ, поскольку в них ИИН и выход строчной развертки совмещены: мощный транзистор и Тр общие. Это намного сокращает издержки производства. Но, откровенно говоря, ИИН с демпфером принципиально чахлый: транзистор и трансформатор вынуждены все время работать на грани аварии. Инженеры, сумевшие довести эту схему до приемлемой надежности, заслуживают глубочайшего уважения, но совать туда паяльник никому, кроме мастеров, прошедших профессиональную подготовку и обладающих соответствующим опытом, настоятельно не рекомендуется.
Двухтактный ИНН с отдельным трансформатором обратной связи применяется наиболее широко, т.к. обладает наилучшими качественными показателями и надежностью. Впрочем, по части ВЧ помех и он страшно грешит по сравнению с БП «аналоговыми» (с трансформаторами на железе и СНН). В настоящее время эта схема существует во множестве модификаций; мощные биполярные транзисторы в ней почти начисто вытеснены полевыми, управляемыми спец. ИМС, но принцип действия остается неизменным. Его иллюстрирует исходная схема, поз. 3.
Устройство ограничения (УО) ограничивает ток заряда емкостей входного фильтра Сфвх1(2). Их большая величина – непременное условие работы устройства, т.к. за один рабочий цикл из них отбирается малая доля запасенной энергии. Грубо говоря, они играют роль водонапорного бака или воздушного ресивера. При заряде «накоротко» экстраток заряда может превышать 100А на время до 100 мс. Rc1 и Rc2 сопротивлением порядка МОм нужны для симметрирования напряжения фильтра, т.к. малейший разбаланс его плеч недопустим.
Когда Сфвх1(2) зарядятся, устройство запуска УЗ формирует запускающий импульс, открывающий одно из плеч (какое – все равно) инвертора VT1 VT2. По обмотке Wк большого силового трансформатора Тр2 течет ток и магнитная энергия из его сердечника через обмотку Wн почти полностью уходит на выпрямление и в нагрузку.
Небольшая часть энергии Тр2, определяемая величиной Rогр, снимается с обмотки Wос1 и подается на обмотку Wос2 маленького базового трансформатора обратной связи Тр1. Он быстро насыщается, открытое плечо закрывается и за счет диссипации в Тр2 открывается ранее закрытое, как описано для блокинга, и цикл повторяется.
В сущности, двухтактный ИИН – 2 блокинга, «пихающих» друг друга. Поскольку мощный Тр2 не насыщается, сквозняк VT1 VT2 невелик, полностью «тонет» в магнитопроводе Тр2 и в конечном итоге уходит в нагрузку. Поэтому двухтактный ИИН может быть построен на мощность до нескольких кВт.
Хуже, если он окажется в режиме ХХ. Тогда за полуцикл Тр2 успеет насытиться и сильнейший сквозняк сожжет сразу оба VT1 и VT2. Впрочем, сейчас есть в продаже силовые ферриты на индукцию до 0,6 Тл, но они дороги и от случайного перемагничивания деградируют. Разрабатываются ферриты более чем на 1 Тл, но, чтобы ИИН достигли «железной» надежности, надо хотя бы 2,5 Тл.
Методика диагностирования
При поиске неисправностей в «аналоговом» БП, если он «тупо молчит», проверяют сначала предохранители, затем защиту, РЭ и ИОН, если в нем есть транзисторы. Звонятся нормально – идем дальше поэлементно, как описано ниже.
В ИИН, если он «заводится» и тут же «глохнет», проверяют сначала УО. Ток в нем ограничивает мощный резистор малого сопротивления, затем шунтируемый оптотиристором. Если «резик» видимо подгорел, меняют его и оптрон. Прочие элементы УО выходят из строя крайне редко.
Если ИИН «молчит, как рыба об лед», диагностику начинают тоже с УО (может, «резик» совсем сгорел). Затем – УЗ. В дешевых моделях в них используются транзисторы в режиме лавинного пробоя, что далеко не весьма надежно.
Следующий этап, в любых БП – электролиты. Разрушение корпуса и вытекание электролита встречаются далеко не так часто, как пишут в рунете, но потеря емкости случается гораздо чаще, чем выход из строя активных элементов. Проверяют электролитические конденсаторы мультиметром с возможностью измерения емкости. Ниже номинала на 20% и более – опускаем «дохляка» в отстой и ставим новый, хороший.

Затем – активные элементы. Как прозванивать диоды и транзисторы вы, наверное, знаете. Но тут есть 2 каверзы. Первая – если диод Шоттки или стабилитрон звонится тестером с батарейкой на 12В, то прибор может показать пробой, хотя диод вполне исправен. Эти компоненты лучше звонить стрелочным прибором с батарейкой на 1,5-3 В.
Вторая – мощные полевики. Выше (обратили внимание?) сказано, что их И-З защищены диодами. Поэтому мощные полевые транзисторы звонятся вроде бы как исправные биполярные даже негодными, если канал «выгорел» (деградировал) не полностью.
Тут единственный доступный дома способ – замена на заведомо исправные, причем обоих сразу. Если в схеме остался горелый, он немедленно потянет за собой новый исправный. Электронщики шутят, мол, мощные полевики жить друг без друга не могут. Еще проф. шуточка – «замена гей-пары». Это к тому, что транзисторы плеч ИИН должны быть строго однотипными.
Наконец, пленочные и керамические конденсаторы. Для них характерны внутренние обрывы (находятся тем же тестером с проверкой «кондюков») и утечка или пробой под напряжением. Чтобы их «выловить», нужно собрать простенькую схемку по Рис. 7. Пошагово проверка электрических конденсаторов на пробой и утечку осуществляется так:

- Ставим на тестере, никуда его не подключая, наименьший предел измерения постоянного напряжения (чаще всего – 0,2В или 200мВ), засекаем и записываем собственную погрешность прибора;
- Включаем предел измерения 20В;
- Подключаем подозрительный конденсатор в точки 3-4, тестер к 5-6, а на 1-2 подаем постоянное напряжение 24-48 В;
- Переключаем пределы напряжения мультиметра вниз вплоть до наименьшего;
- Если на любом тестер показал хоть что-то, кроме 0000.00 (на самом малом – что-то, кроме собственной погрешности), проверяемый конденсатор не годен.
На этом методическая часть диагностики заканчивается и начинается творческая, где все инструкции – собственные знания, опыт и соображение.
Пара импульсников
ИБП статья особая, вследствие их сложности и схемного разнообразия. Здесь мы, для начала, рассмотрим пару образцов на широтно-импульсной модуляции (ШИМ), позволяющей получить наилучшее качество ИБП. Схем на ШИМ в рунете много, но не так страшен ШИМ, как его малюют…
Для светодизайна
Просто зажечь светодиодную ленту можно от любого описанного выше БП, кроме того, что на Рис. 1, выставив требуемое напряжение. Хорошо подойдет СНН с поз. 1 Рис. 3, таких несложно сделать 3, для каналов R, G и B. Но долговечность и стабильность свечения светодиодов зависят не от приложенного к ним напряжения, а от протекающего через них тока. Поэтому хороший блок питания для светодиодной ленты должен включать в себя стабилизатор тока нагрузки; по-технически – источник стабильного тока (ИСТ).

Одна из схем стабилизации тока светоленты, доступная для повторения любителями, приведена на Рис. 8. Собрана она на интегральном таймере 555 (отечественный аналог – К1006ВИ1). Обеспечивает стабильный ток ленты от БП напряжением 9-15 В. Величина стабильного тока определяется по формуле I = 1/(2R6); в данном случае – 0,7А. Мощный транзистор VT3 – обязательно полевой, от сквозняка из-за заряда базы биполярного ШИМ просто не сформируется. Дроссель L1 намотан на ферритовом кольце 2000НМ K20x4x6 жгутом 5хПЭ 0,2 мм. К-во витков – 50. Диоды VD1 ,VD2 – любые кремниевые ВЧ (КД104, КД106); VT1 и VT2 – КТ3107 или аналоги. С КТ361 и т.п. диапазоны входного напряжения и регулировки яркости уменьшатся.
Работает схема так: вначале времязадающая емкость С1 заряжается по цепи R1VD1 и разряжается через VD2R3VT2, открытый, т.е. находящийся в режиме насыщения, через R1R5. Таймер генерирует последовательность импульсов с максимальной частотой; точнее – с минимальной скважностью. Безинерционный ключ VT3 формирует мощные импульсы, а его обвязка VD3C4C3L1 сглаживает их до постоянного тока.
Примечание: скважность серии импульсов есть отношение периода их следования к длительности импульса. Если, напр., длительность импульса 10 мкс, а промежуток между ними 100 мкс, то скважность будет 11.
Ток в нагрузке нарастает, и падение напряжения на R6 приоткрывает VT1, т.е. переводит его из режима отсечки (запирания) в активный (усилительный). Это создает цепь утечки тока базы VT2 R2VT1+Uпит и VT2 также переходит в активный режим. Ток разряда С1 уменьшается, время разряда увеличивается, скважность серии растет и среднее значение тока падает до нормы, заданной R6. В этом и есть суть ШИМ. На минимуме тока, т.е. при максимальной скважности, С1 разряжается по цепи VD2-R4-внутренний ключ таймера.
В оригинальной конструкции возможность оперативной регулировки тока и, соответственно, яркости свечения, не предусмотрена; потенциометров на 0,68 Ом не бывает. Проще всего регулировать яркость, включив после наладки в разрыв между R3 и эмиттером VT2 потенциометр R* на 3,3-10 кОм, выделено коричневым. Передвигая его движок вниз по схеме, увеличим время разряда С4, скважность и уменьшим ток. Другой способ – шунтировать базовый переход VT2, включив потенциометр примерно на 1 МОм в точки а и б (выделено красным), менее предпочтителен, т.к. регулировка получится более глубокой, но грубой и острой.
К сожалению, для налаживания этого полезного не только для светолент ИСТ нужен осциллограф:
- Подают на схему минимальное +Uпит.
- Подбором R1(импульс) и R3 (пауза) добиваются скважности 2, т.е. длительность импульса должна быть равна длительности паузы. Давать скважность меньше 2 нельзя!
- Подают максимальное +Uпит.
- Подбором R4 добиваются номинальной величины стабильного тока.
Для зарядки
На Рис. 9 – схема простейшего ИСН с ШИМ, пригодного для зарядки телефона, смартфона, планшета (ноутбук, к сожалению, не потянет) от самодельной солнечной батареи, ветрогенератора, мотоциклетного или автомобильного аккумулятора, магнето фонарика-«жучка» и др. маломощных нестабильных случайных источников электропитания. См. на схеме диапазон входных напряжений, там не ошибка. Этот ИСН и в самом деле способен выдавать на выход напряжение, большее входного. Как и в предыдущем, здесь наличествует эффект перемены полярности выхода относительно входа, это вообще фирменная фишка схем с ШИМ. Будем надеяться, что, прочитав внимательно предыдущее, вы в работе этой крохотульки разберетесь сами.

Попутно о заряде и зарядках
Заряд аккумуляторов весьма сложный и тонкий физико-химический процесс, нарушение которого в разы и десятки раз снижает их ресурс, т.е. к-во циклов заряд-разряд. Зарядное устройство должно по очень малым изменениям напряжения АКБ вычислять, сколько принято энергии и регулировать соответственно ток заряда по определенному закону. Поэтому зарядное устройство отнюдь и отнюдь не БП и заряжать от обычных БП можно только АКБ в устройствах со встроенным контроллером заряда: телефонах, смартфонах, планшетах, отдельных моделях цифровых фотокамер. А зарядка, которая зарядное устройство – предмет отдельного разговора.
Вопрос-ремонт.ру сказал(а):
Искрить от выпрямителя будет, но, возможно, ничего страшного. Дело в т. наз. дифференциальном выходном сопротивлении источника питания. У щелочных аккумуляторов оно порядка мОм (миллиом), у кислотных еще меньше. У транса с мостом без сглаживания – десятые и сотые доли Ом, т. е. прим. в 100 – 10 раз больше. А пусковой ток коллекторного мотора постоянного тока может быть больше рабочего раз в 6-7 и даже в 20. У вашего, скорее всего, ближе к последнему – быстро разгоняющиеся моторы компактнее и экономичнее, а огромная перегрузочная способность аккумуляторов позволяет давать движку тока, сколько съест на разгон. Транс с выпрямителем столько мгновенного тока не дадут, и двигатель разгоняется медленнее, чем на то рассчитан, и с большим скольжением якоря. От этого, от большого скольжения, и возникает искра, и в работе потом держится за счет самоиндукции в обмотках.
Что тут можно посоветовать? Первое: приглядитесь внимательнее – как искрит? Смотреть нужно в работе, под нагрузкой, т.е. во время распиловки.
Если искорки пляшут в отдельных местах под щетками – ничего страшного. У меня мощная конаковская дрель от рождения так искрит, и хоть бы хны. За 24 года один раз менял щетки, мыл спиртом и полировал коллектор – всего-то. Если вы подключали инструмент на 18 В к выходу 24 В, то небольшое искрение это нормально. Отмотать обмотку или погасить избыток напряжения чем-то вроде сварочного реостата (резистор прим. 0,2 Ом на мощность рассеяния от 200 Вт), чтобы в работе на моторе было номинальное напряжение и, скорее всего, искра уйдет. Если же подключали к 12 В, надеясь, что после выпрямления будет 18, то зря – выпрямленное напряжение под нагрузкой сильно садится. А коллекторному электромотору, между прочим, все равно, постоянным он током питается или переменным.
Конкретно: возьмите 3-5 м стальной проволоки диаметром 2,5-3 мм. Сверните в спираль диаметром 100-200 мм так, чтобы витки не касались друг друга. Уложите на несгораемую диэлектрическую подкладку. Концы провода зачистите до блеска и сверните «ушами». Лучше всего сразу промазать графитовой смазкой, чтобы не окислялись. Этот реостат включается в разрыв одного из проводов, ведущих к инструменту. Само собой, что контакты должны быть винтовые, затянутые натуго, с шайбами. Подключайте всю цепь к выходу 24 В без выпрямления. Искра ушла, но и мощность на валу упала – реостат нужно уменьшить, переключить один из контактов на 1-2 витка ближе к другому. Все равно искрит, но меньше – реостат маловат, нужно добавить витков. Лучше сразу сделать реостат заведомо большим, чтобы не прикручивать добавочные секции. Хуже, если огонь по всей линии контакта щеток с коллектором или за ними тянутся искровые хвосты. Тогда к выпрямителю нужен сглаживающий фильтр где-то, по вашим данным, от 100 000 мкФ. Недешевое удовольствие. «Фильтр» в данном случае будет накопителем энергии на разгон мотора. Но может и не помочь – если габаритной мощности трансформатора маловато. КПД коллекторных электродвигателей постоянного тока прим. 0,55-0,65, т.е. транс нужен от 800-900 Вт. Т.е., если фильтр поставили, но все равно искрит с огнем под всей щеткой (под обоими, разумеется), то трансформатор не дотягивает. Да, если ставить фильтр, то и диоды моста должны быть на тройной рабочий ток, не то могут вылететь от броска тока заряда при включении в сеть. А инструмент тогда можно будет запускать спустя 5-10 с после включения в сеть, чтобы «банки» успели «накачаться».
И хуже всего, если хвосты искр от щеток дотягиваются или почти дотягиваются до противоположной щетки. Это называется круговой огонь. Он очень быстро выжигает коллектор до полной негодности. Причин кругового огня может быть несколько. В вашем случае наиболее вероятная – мотор включался на 12 В с выпрямлением. Тогда при токе 30 А электрическая мощность в цепи 360 Вт. Скольжение якоря выходит больше 30 градусов за оборот, а это обязательно сплошной круговой огонь. Не исключено также, что якорь мотора намотан простой (не двойной) волной. Такие электромоторы лучше преодолевают мгновенные перегрузки, но уж пусковой ток у них – мама, не горюй. Точнее заочно не могу сказать, да и ни к чему – своими руками тут вряд ли что исправимо. Тогда, наверное, дешевле и проще будет найти и приобрести новые аккумуляторы. Но сначала все же попробуйте включить движок на немного повышенном напряжении через реостат (см. выше). Почти всегда таким способом удается сбить и сплошной круговой огонь ценой небольшого (до 10-15%) уменьшения мощности на валу.

Возьмём для примера стандартный электронный трансформатор маркированный 12V 50Ватт, который используется для питания настольного светильника. Принципиальная схема будет такая:

Схема электронного трансформатора работает следующим образом. Напряжение сети выпрямляется с помощью выпрямительного моста до полусинусоидаьльного с удвоенной частотой. Элемент D6 типа DB3 в документации называется "TRIGGER DIODE”, - это двунаправленный динистор в котором полярность включения значения не имеет и он используется здесь для запуска преобразователя трансформатора. Динистор срабатывает во время каждого цикла, запуская генерацию полумоста. Открытие динистора можно регулировать. Это можно использовать например для функции подключенной лампы. Частота генерации зависит от размера и магнитной проводимости сердечника трансформатора обратной связи и параметров транзисторов, обычно составляет в пределах 30-50 кГц.

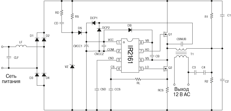
В настоящее время начался выпуск более продвинутых трансформаторов с микросхемой IR2161, которая обеспечивает как простоту конструкции электронного трансформатора и уменьшение числа используемых компонентов, так и высокими характеристиками. Использование этой микросхемы значительно увеличивает технологичность и надежность электронного трансформатора для питания галогенных ламп. Принципиальная схема приведена на рисунке.

Особенности электронного трансформатора на IR2161:
Интеллектуальный драйвер полумоста;
Защита от короткого замыкания нагрузки с автоматическим перезапуском;
Защита от токовой перегрузки с автоматическим перезапуском;
Качание рабочей частоты для снижения электромагнитных помех;
Микромощный запуск 150 мкА;
Возможность использования с фазовыми регуляторами яркости с управлением по переднему и заднему фронтам;
Компенсация сдвига выходного напряжения увеличивает долговечность ламп;
Мягкий запуск, исключающий токовые перегрузки ламп.

Входной резистор R1 (0,25ватт) – своеобразный предохранитель. Транзисторы типа MJE13003 прижаты к корпусу через изоляционную прокладку металлической пластинкой. Даже при работе на полную нагрузку транзисторы греются слабо. После выпрямителя сетевого напряжения отсутствует конденсатор, сглаживающий пульсации, поэтому выходное напряжение электронного трансформатора при работе на нагрузку представляет собой прямоугольные колебания 40кГц, модулированные пульсациями сетевого напряжения 50Гц. Трансформатор Т1 (трансформатор обратной связи) – на ферритовом кольце, обмотки подключенные к базам транзисторов содержат по пару витков, обмотка, подключенная к точке соединения эмиттера и коллектора силовых транзисторов – один виток одножильного изолированного провода. В ЭТ обычно используются транзисторы MJE13003, MJE13005, MJE13007. Выходной трансформатор на ферритовом Ш-образном сердечнике.

Чтоб задействовать электронный трансформатор в импульсном , нужно подключить на выход выпрямительный мост на ВЧ мощных диодах (обычные КД202, Д245 не пойдут) и конденсатор для сглаживания пульсаций. На выходе электронного трансформатора ставят диодный мост на диодах КД213, КД212 или КД2999. Короче нужны диоды с малым падением напряжения в прямом направлении, способные хорошо работать на частотах порядка десятков килогерц.

Преобразователь электронного трансформатора без нагрузки нормально не работает, поэтому его нужно использовать там, где нагрузка постоянна по току и потребляет достаточный ток для уверенного запуска преобразователя ЭТ. При эксплуатации схемы надо учитывать, что электронные трансформаторы являются источниками электромагнитных помех, поэтому должен ставиться LC фильтр, предотвращающий проникновение помехи в сеть и в нагрузку.

Лично я использовал электронный трансформатор для изготовления импульсного источника питания лампового усилителя . Так-же представляется возможным питать ими мощные УНЧ класса А или светодиодные ленты, которые как раз и предназначены для источников с напряжением 12В и большим выходным током. Естественно подключение такой ленты производится не напрямую, а через токоограничительный резистор или с помощью коррекции выходной мощности электронного трансформатора.
Обсудить статью СХЕМА ЭЛЕКТРОННОГО ТРАНСФОРМАТОРА ДЛЯ ГАЛОГЕННЫХ ЛАМП
Популярный набор Hakko T12 позволяет изготовить неплохую паяльную станцию за небольшие деньги. Этот набор уже рассматривался на муське, из-за чего я и решил его приобрести. Под катом мой опыт сборки станции в корпусе из доступных компонентов. Возможно кому-то будет полезно.
То, что получилось в итоге.

Сборка ручки подробно описана в предыдущем обзоре поэтому я не стану ее рассматривтаь. Замечу только, что главное быть внимательным при позиционировании контактных площадок. Важно, чтобы обе площадки для припаивания подпружиненного контакта находились рядом на одной и той же стороне, потому что если ошибиться, то перепаивать довольно сложно. Я видел эту ошибку у нескольких обзорщиков на youtube.

Так как китайская картинка с распиновкой выглядит несколько запутанно, я решил нарисовать более понятную. Порядок контактов от вибродатчика к контроллеру значения не имеет.

В комментариях возник спор о правильном положении вибродатчика, он же датчик угла SW-200D. Этот датчик служит для автоматического перехода паяльника в ждущий режим, в котором температура жала становится 200C до момента пока паяльник снова не возьмут в руку. Эксперементально было установлено единственно верное положение датчика. Переход в спящий режим происходит в том случае, если от датчика более 10 минут не приходит никаких изменений и соответственно выход из спящего режима случается если хоть какие-то колебания были зафиксированы.

В данном датчке показания о вибрации возможны только в момент когда шарики косаются контактной площадки. Если шарики лежат в стакане, то никаких данных поступать не будет. Поэтому датчик нужно припаивать стаканом вверх, а контактной площадкой в сторону жала. Стакан у датчика выглядит как цельнометаллическая грань, а контактная площадка сделана из желтоватого платсика.
Если расположить датчик стаканом вниз (в сторону жала), то датчик не будет срабатывать при вертикальном расположении паяльника и его придется трясти чтобы выйти из спящего режима.

Таймаут перехода в спящий режим можно регулировать в меню. Для перехода в меню конфигурации нужно зажать кнопку на валкодере (нажать на регулятор температуры) при выключеном питании контроллера, включить контроллер и отпустить кнопку.
Время перехода в спящий режим регулируется в пункте P08. Можно установить значение от 3 минут до 50, другие будут игнорироваться.
Для перемещения между пунктами меню нужно кратковременно зажимать кнопку валкодера.
P01 ADC reference voltage (obtained by measuring the TL431)
P02 NTC correction (by setting the temperature to the lowest reading on the digital observation)
P03 op amp input offset voltage correction value
P04 thermocouple amplifier gain
P05 PID parameters pGain
P06 PID parameters iGain
P07 PID parameters dGain
P08 automatic shutdown time setting 3-50 minutes
P09 restore factory settings
P10 temperature settings stepping
P11 thermocouple amplifier gain
Если по каким-то причинам вам мешает вибродатчик, его можно отключить замкнув SW и + на контроллере.
Для того чтобы выжать максимальную мощность из паяльника, его нужно питать напряжением 24V. При питании 19V и выше не забываем удалить резистор

Используемые компоненты
Сам паяльник - реплика Hakko T12 с контроллером

Самым полезным оказалось T12-BC1

Оказалось, что под каждое жало нужно калибровать температуру отдельно. Мне удалось добиться расхождения в пару градусов.

В целом паяльником очень доволен. Вместе с нормальным флюсом научился паять SMD на уровне, о котором раньше и не мечтал:

ЭЛЕКТРОСПЕЦ
ЭЛЕКТРОСПЕЦ
Электрооборудование металлообрабатывающих станков,
принципиальная электрическая схема управления ЭП вертикально-фрезерного станка
Принципиальная электрическая схема управления ЭП вертикально-фрезерного
станка (рис. 4.5-4)
Назначение . Для управления режимами работы и ЭО фрезерного станка модели 654.
Примечания:
1. Шпиндель станка приводится во вращательное движение от АД мощностью 13 кВт при угловой скорости 141 рад/с через коробку скоростей с 18 ступенями и изменением скорости от 2,5 до 125 рад/с. Переключение скоростей - вручную.
2. Продольное и поперечное перемещение стола в диапазоне регулирования скоростей подачи от 10 до 1000 мм/мин и вертикальное перемещение шпиндельной бабки в диапазоне регулирования от 4 до 400 мм/мин - от двигателя постоянного тока (ДП) через коробку подач при бесступенчатом электрическом регулировании угловой скорости в диапазоне 10:1. Электромеханическое регулирование скорости обеспечивают рабочие подачи и быстрые перемещения стола и шпиндельной бабки станка.
3. Изменение направления движения осуществляется электромагнитными муфтами, встроенными внутри корпуса коробки подач. Электромагнитные муфты обеспечивают как независимое включение всех трех перемещений, так и их одновременное действие.
Основные элементы схемы.
ДЩ, ДС, ДО - приводные АД с короткозамкнутым ротором шпинделя,
насоса смазки, насоса охлаждения.
ДП - двигатель постоянного тока для движений подач.
МУ - магнитный усилитель для питания и регулирования ДП.
Примечания:
1. Трехфазный магнитный усилитель имеет обмотки:
- рабочие (w р), включенные через диоды (Д1... Дб);
- управления (w y), включенные на регулятор скорости (PC).
2. Обратная связь выполнена в двух вериантах:
- отрицательная обратная связь по напряжению (Uон) на зажимах якоря;
- положительная обратная связь по току (Uпт), получаемому от выпрямителя (ВП2), подключенного к трансформатору тока (ТТ)
КШ, КП и КТ - контакторы шпинделя, пусковой и торможения.
РОП и РН - реле отсутствия питания в обмотке возбуждения двигателя
постоянного тока (ОВДП) и реле напряжения на якоре ДП.
РМ - реле максимальное, для ограничения тока якоря до значения Iя=2Iном
РП1 - реле промежуточное, для размножения контактов цепей наладки.
РП2 - реле промежуточное, для коммутации цепей быстрого установочного перемещения стола или шпиндельной бабки станка.
ВШ, ВП2, ВПЗ - выпрямители для цепей торможения, управления,
возбуждения.
Тр. -трансформатор цепи торможения.
Органы управления.
ВШ - выключатель шпинделя, для выбора направления вращения («левое» - «откл.» - «правое»).
Кн.П1 и Кн.П2 - кнопки «пуск» ДШ и ДП.
Кн.Б и Кн.Т - кнопки «быстро» и «толчок», для управления быстрым перемещением стола (шпиндельной бабки) и в толчковом режиме.
Kн.CI и Кн.С2 - кнопки «стоп» ДШ и ДП.
Режимы управления.
Рабочий (полуавтоматический) - от Кн.П1, Кн.ГО и ВШ.
Наладочный - от Кн.Т.

